部门服务指南

1461

党政办公室

1462

党委组织部

1463

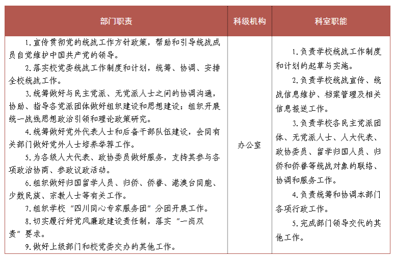
党委统战部

1464

党委宣传部

1465

巡查办公室、纪委办公室、纪检监察室

1466

教师工作部(教师发展中心)

1467

人事处

1468

学生工作部(学生处)

1469

教务处

1470

招生就业处

1471

研究生院

1472

发展规划与学科建设处

1473

科技管理处

1474

财务处

1482

审计处

1475

国际交流合作处

1476

国有资产管理处

1477

基本建设处

1478

基地与实验室管理处

1479

图书馆

1480

档案馆

1489

信息与教育技术中心

正文

1463


Top